Processo

Auxílio Transporte – Transporte rodoviário seletivo ou especial

O que é?

O pagamento do auxílio-transporte, pago pela União, em pecúnia, possui natureza jurídica indenizatória, destinado ao custeio parcial das despesas realizadas com transporte coletivo municipal, intermunicipal ou interestadual pelos servidores e empregados públicos da Administração Pública Federal direta, suas autarquias e fundações, nos deslocamentos de suas residências para os locais do trabalho e vice-versa.

Os servidores que utilizam transporte regular rodoviário seletivo ou especial, nos casos em que a localidade de residência do servidor não seja atendida por meios convencionais de transporte ou quando o transporte seletivo for comprovadamente menos oneroso para a Administração.

Base de Conhecimento

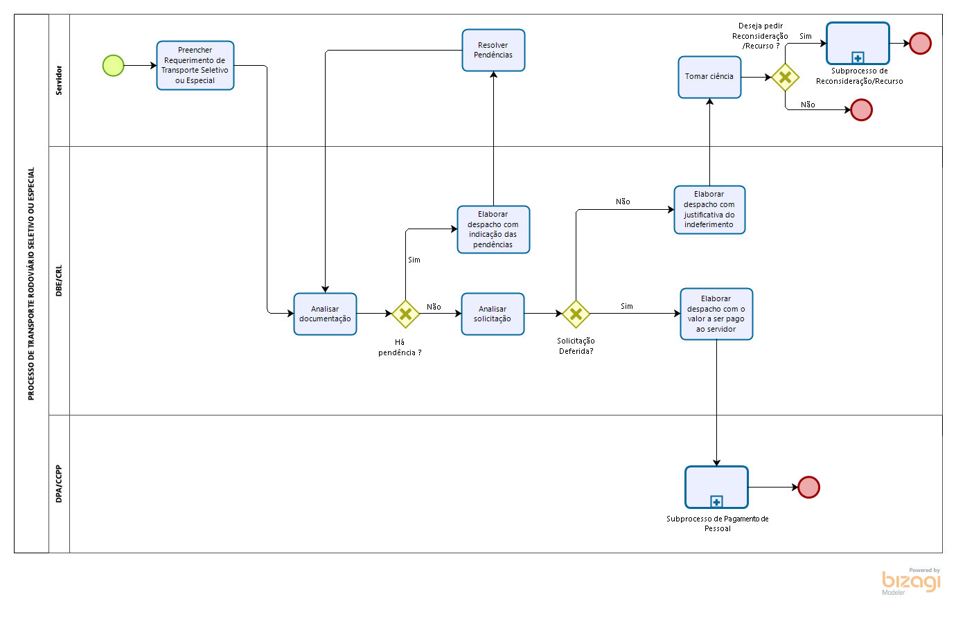
Mapa do processo

Como se faz? (Passo a passo)

Informações importantes

● Servidor(a) com 65 anos ou mais, que não disponha de meios de transporte que aceitem a gratuitidade, conforme a legislação, e permaneça exercendo suas atividades laborativas, deverá autuar processo no SEI de auxílio transporte para servidores com 65 anos ou mais;
● O processo de Transporte seletivo ou especial não precisa conter bilhetes;
● De acordo com o Acórdão 2211/2005 do TCU a autuação do processo NÃO deverá ultrapassar os 30 dias subsequentes à utilização dos mesmos, sob pena de não serem pagos;
● É vedado o pagamento de auxílio-transporte quando utilizado veículo próprio ou qualquer outro meio de transporte que não se enquadre na disposição contida no art. 1º da Medida Provisória nº 2.165-36 de 23/08/2001. Exceto no caso indicado na Instrução Normativa SRT/MGI/ Nº 71 de 19/2/25;
● O endereço cadastrado no SOUGOV tem que ser o mesmo cadastrado na Receita Federal do Brasil.

rientação aos servidores que utilizam o transporte seletivo ou especial para o deslocamento:
● Despesa diária de até R$ 200,00: Servidores que utilizam transporte urbano, brodoviário seletivo ou especial com um custo total de até R$ 200,00 (duzentos reais) por dia devem solicitar o auxílio transporte via SouGov. No aplicativo, deverão selecionar a opção “urbano” ou “transporte regular rodoviário seletivo ou especial” e informar o nome da empresa, a linha, o trajeto e o valor total gasto com o deslocamento de ida e volta. Incluir a quantidade de dias trabalhados de forma presencial;
● Despesa diária superior a R$ 200,00: Caso o custo diário com transporte rodoviário seletivo ou especial seja superior a R$ 200,00 (duzentos reais), o servidor deverá abrir um processo no Sistema Eletrônico de Informações (SEI) para "Transporte rodoviário
seletivo ou especial". Neste caso, não é necessário anexar os bilhetes de passagem ao processo. O servidor deverá preencher as seguintes informações: nome da empresa, linha, trajeto e o valor total gasto com o deslocamento de ida e volta. Incluir a quantidade de dias de trabalho presencial.

Base legal

● Decreto nº 2.880 de 15 de dezembro de 1998;
● Medida Provisória nº 2.165-36 de 23 de agosto de 2001;
● Acórdão 2211/2005 do TCU;
● Instrução Normativa SRT/MGI Nº 71 de 19/02/25
● Nota Técnica consolidada nº 01/2013/CGNOR/DENOP/SEGEP/MP
● Nota Técnica Nº 432 /2010/COGES/DENOP/SRH/MP

Acessar o conteúdo