Processo

Remoção Docente para ajuste de lotação

O que é?

Adequação de docentes dentro de um mesmo instituto em virtude da criação ou extinção de novos departamentos ou alteração de nomenclatura de UORG.

Base de Conhecimento

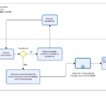
Mapa do processo

Termo de Homologação

Como se faz? (Passo a passo)

Documentos

O processo de remoção a pedido deve ser instruído com:
 Requerimento próprio;
 Atas Departamentais de origem e de destino, concordando com a remoção
pleiteada, acompanhadas da folha de presença do dia da reunião;
 Anuência da Chefia de Departamento de Origem e de Destino;
 Ciência da Direção das Unidades envolvidas;
 Ciência do docente a ser removido, caso o processo não tenha sido aberto a seu
pedido.
 Publicação no DOU do código de vaga oferecido em contrapartida, se houver.

Informações importantes

A remoção dar-se-á nas seguintes modalidades:
I - A pedido do docente, a critério da Administração;
II - De ofício, no interesse da Administração, para Ajuste de lotação do docente,
III - A pedido do servidor, para outra localidade, independente do interesse da Administração Pública, nas seguintes situações:
a) para acompanhar cônjuge ou companheiro, também servidor público civil ou militar, que tenha sido deslocado no interesse da Administração Pública, de quaisquer Poderes da União, dos Estados, do Distrito Federal ou dos Municípios;
b) por motivo de saúde do servidor docente, de seu cônjuge, companheiro ou dependente, que viva às suas expensas, e que conste de seu assentamento funcional, condicionada à comprovação por meio de Perícia Médica Oficial;

A remoção a pedido do servidor docente ou da chefia de departamento ocorrerá a critério da Administração Pública e deverá ser solicitada por processo administrativo aberto pelo interessado ou pela chefia de departamento, com anuência dos departamentos de origem e de destino a ser dada em reunião departamental.

Base legal

  • Art 36, lei 8112/90;
  • Nota Técnica (Ministério do Planejamento) Nº 68/2011 DENOP/SRH/MP. Ano 2011;
  • Nota Informativa (Ministério do Planejamento) Nº 141/2013 CGNOR/DENOP/SEGEP/MP. Ano 2013;
  • Manual de perícia oficial em saúde do servidor público federal - 3ª edição - 2017.
  • Instrução Normativa RET/UFF nº 05, de 10 de maio de 2021.
Acessar o conteúdo