Processo

Processo de Monitoramento e Avaliação de Serviços

O que é?

Trata-se de processo para formalização do processo administrativo decorrente da atuação da Ouvidoria para o aprimoramento dos serviços públicos prestados, a proteção e defesa dos usuários, e o desenvolvimento do controle social.

Setor responsável

Base de Conhecimento

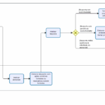
Mapa do processo

Termo de Homologação

Base legal

● Lei no 13.460/2017 (Lei de Proteção e Defesa dos Usuários de Serviços Públicos)
● Decreto no 9.094/2017
● Decreto no 9.492/2018
● Portaria Normativa CGU no 116/2024
● Instrução Normativa CGU no 07/2019
● Lei no 12.527/2011 (Lei de Acesso à Informação)
● Decreto no 7.724/2012
● Lei no 13.709/2018 (Lei Geral de Proteção de Dados)

Acessar o conteúdo