Processo

Pagamento de Bolsas (PROGRAD)

O que é?

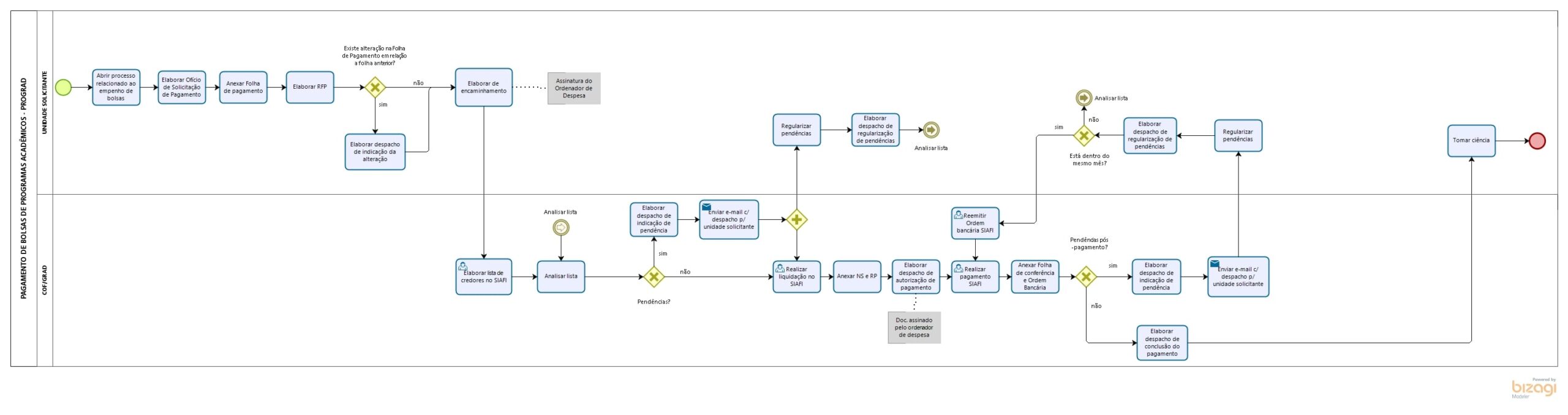
É o processo para o pagamento de bolsas de Programas Acadêmicos da UFF sob gestão superior da Pró-Reitoria de Graduação (PROGRAD).

Observação: É gerado um processo de pagamento para cada Programa. A periodicidade do processo é anual.

Base de Conhecimento

Mapa do processo

Termo de Homologação

Como se faz? (Passo a passo)

Documentos

  • Ofício de solicitação de pagamento de bolsa;
  • Nota de Empenho;
  • Folha de Pagamento;
  • Resumo da Folha de Pagamento - RFP;
  • Despacho; e
  • Lista de Credores.

Informações importantes

É necessário que exista o processo de empenho de recurso para pagamento da bolsa do Programa Acadêmico sob gestão da PROGRAD.

Base legal

  • Lei nº 9.394, de 20 de dezembro de 1996, que estabelece as diretrizes e bases da educação nacional.
Acessar o conteúdo